首页
关于我们
公司简介
领导致词
企业文化
资质荣誉
资质证书
荣誉证书
典型工程
九游网页版登录入口
房屋建筑工程
市政公用工程
建筑装修装饰工程
城市及道路照明工程
钢结构工程
招投标
中标公告
投标公告
招标公告
新闻资讯
公司新闻
行业新闻
人才招聘
人才理念
人才培养
薪资福利
校园招聘
社会招聘
九游(中国)
新闻动态
公司新闻
行业新闻
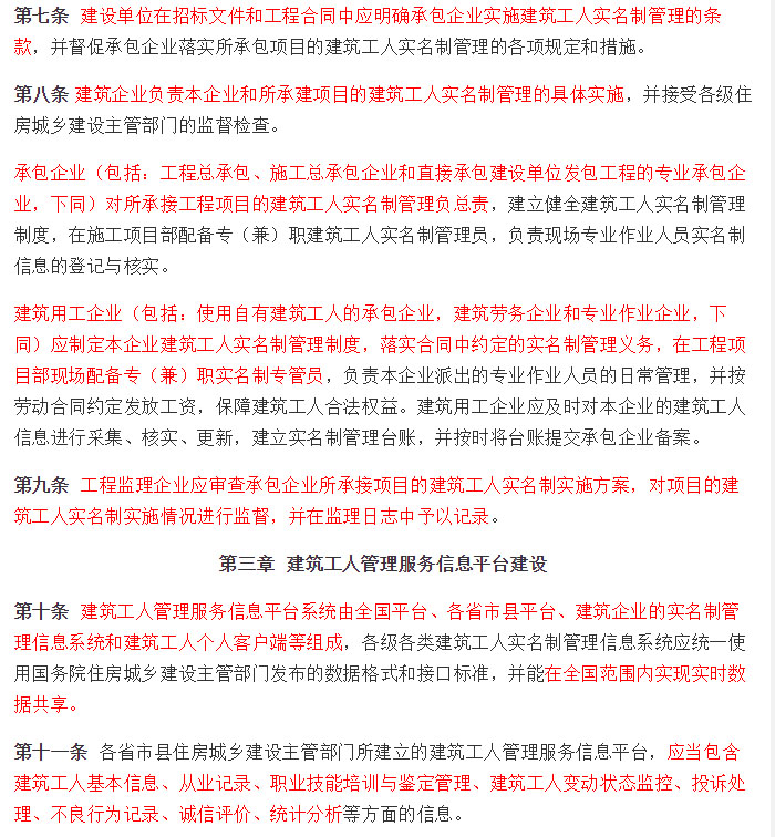
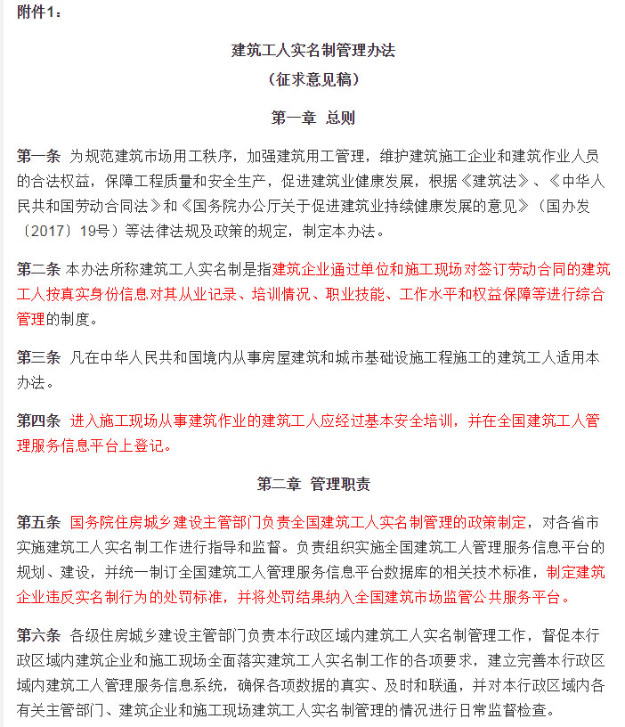
重磅!住建部发布《建筑工人实名制管理办法》,建筑企业不得聘用未登记的建筑工人!
当前位置:
网站首页
>
新闻动态
>重磅!住建部发布《建筑工人实名制管理办法》,建筑企业不得聘用未登记的建筑工人!
重磅!住建部发布《建筑工人实名制管理办法》,建筑企业不得聘用未登记的建筑工人!
时间:2018-05-17 访问量:1668
泰豪集团
助建宝系统
江西泰豪动漫职业学院
贵州大学明德学院
江西省住房和城乡建设厅
友情链接
九游网页版登录入口
地址:
江西南昌市高新紫阳大道3088号(泰豪科技广场)B栋21楼
邮编:330096
电话:0791-88333598
邮箱:
ztha@tellhow.com
©2024 九游网页版登录入口 版权所有
赣ICP备18008931号
赣公网安备 36010902000557号
返回顶部
乐鱼网页版登录入口
|
半岛网页版
|
华体会官方端网站登录入口
|
乐鱼手机登录入口
|
云开平台登录(KYSports)
|
wending问鼎官方在线入口
|
米兰·体育(中国)官方网站
|
乐竞体育
|
欧亿.体育(中国区)官方网站
|